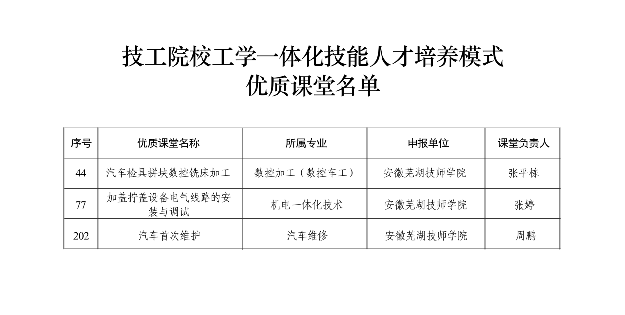
12月12日,人力资源社会保障部办公厅公布了技工院校工学一体化技能人才培养模式优质课堂名单的通知。经各院校申报、省级遴选、部级统筹,全国共遴选出了369个优质课堂,学院报送的汽车检具拼块数控铣床加工、加盖拧盖设备电气线路的安装与调试、汽车首次维护等3个优质课堂全部成功入选。
工学一体化技能人才培养模式是实现技工院校人才培养模式变革的重要突破口,学院始终高度重视、持续推进工学一体化技能人才培养模式改革,严格按照国家技能人才培养工学一体化课程标准和课程设置方案组织教学,对标工学一体化课堂、课程、专业和院校建设标准开展建设。近年来,学院相继荣获全国技工院校工学一体化建设院校、全国工学一体化师资培训基地等荣誉称号,师生多次在省级及以上技能竞赛中摘金夺银,充分展现了学院扎实推进工学一体化人才培养模式的累累硕果。
下一步,学院将立足高水平技师学院及专业群建设,全面推进工学一体化教学资源开发、教师队伍建设等工作,为实现技工院校工学一体化技能人才培养模式的落地生根贡献力量。
(教务处 王腾)

